1.after-sales service mode
service at the site: We choose technology level after-sales service engineer at the customer`s plant, we solve the problem in time. We make the effective guarantee for the custom`s production.
The professionals reply to the service as soon as possible: TCX has built a team whom can go to customer`s office within 24 hours, and solve the problem.
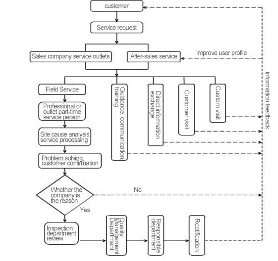
2.service process scheme

3.Service Promise
3.1 Party B promise that We will provide Comprehensive after-sales service , TCX provide relevant technical documents guarantee service about the product within warranty and without warranty.
3.2 If there is something wrong with the quality ,TCX will provide support by Telecommunications. As needed ,TCX after sales engineer will go to the site within 72 hours untill all the problem solved. Generally speaking ,minor fault will be solved within 1day, major failure will be solved within 3 days. If the problem was affected by purchasing and manufacturing, TCX will complete it through two parties` negotiation.
3.3 If the assembly line expiry warranty, TCX will free provide one equipment maintenance technological guidance regularly per year.
3.4 After the new technology is applied successfully, TCX will provide relevant technological updating for party A in time.